한강 작가님의 2024 노벨문학상 수상을 진심으로 축하드립니다!
1. 처음 읽기 좋을 책 추천
한강 작가 선정
…
그는 '작가 한강'을 막 알게 된 독자들에게 추천하고 싶은 자신의 작품으로 《작별하지 않는다》를 비롯해 《흰》과 《채식주의자》를 권했다. 한강은 "내 생각에 모든 작가들은 자신의 가장 최근 작품을 좋아한다"면서 "따라서 나의 가장 최근 작품인 《작별하지 않는다》가 시작이 될 수 있기를 바란다. 이 책에는 인간의 행동이 직접적으로 연결돼 있다"고 언급했다.
또 "'내게 매우 개인적인 작품인 《흰》도 (추천한다). 이 책은 꽤 자전적이다. 그리고 《채식주의자》도 있다. 그러나 《작별하지 않는다》부터 시작하길 바란다"고 강조했다.
…
노벨 문학상 선정위원회 선정
…
"한강의 작품 중 어떤 것을 가장 먼저 추천하겠느냐"는 질문에 이 관계자는 2014년 출간한 장편소설 '소년이 온다'(영문 제목 Human Acts)를 꼽았다. 한강은 한 인터뷰에서 "압도적 고통으로 써내려간 작품"이라고 창작 과정을 회고한 바 있다.
노벨 문학상 선정위원회 관계자는 "1980년대 광주 민주화 운동에 관한 감동적이면서도 끔찍한 이야기"라며 "트라우마가 어떻게 세대를 넘어 계승되는지를 다룬, 역사적 사실을 아주 특별하게 다룬 작품"이라고 했다.
…
2. 플로우차트
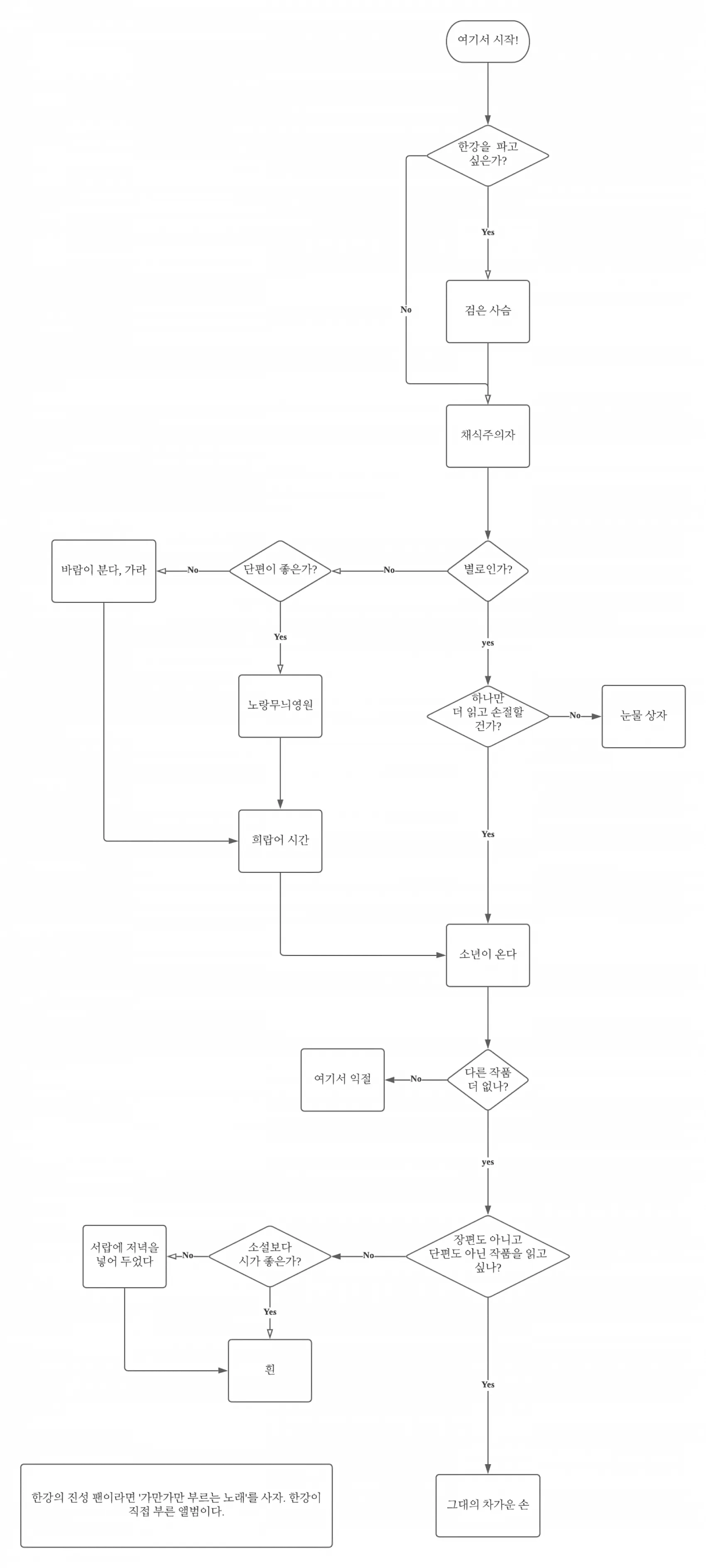
플로우차트 1 - 한강 주요작 플로우차트
플로우차트 2
2배 확대
원본
플로우차트 3(AI 제작)
출처
플로우차트 1
플로우차트 2
플로우차트 3





